單科《法院組織法大意》

宇法司法五等課程講授,以法條逐條講解、並輔以實例及時事報導,帶入重要觀念講解法條」,並於法條講授完畢後,再帶入相關考題加以演練,更能幫助你具體快速理解,並加深對法條的記憶。


在聽課的過程即以大量歷屆試題作練習,如此上考場時大腦自能快速浮現正確答案。
 

這也是全選擇題題型考試,最佳效率的備考方式!

 

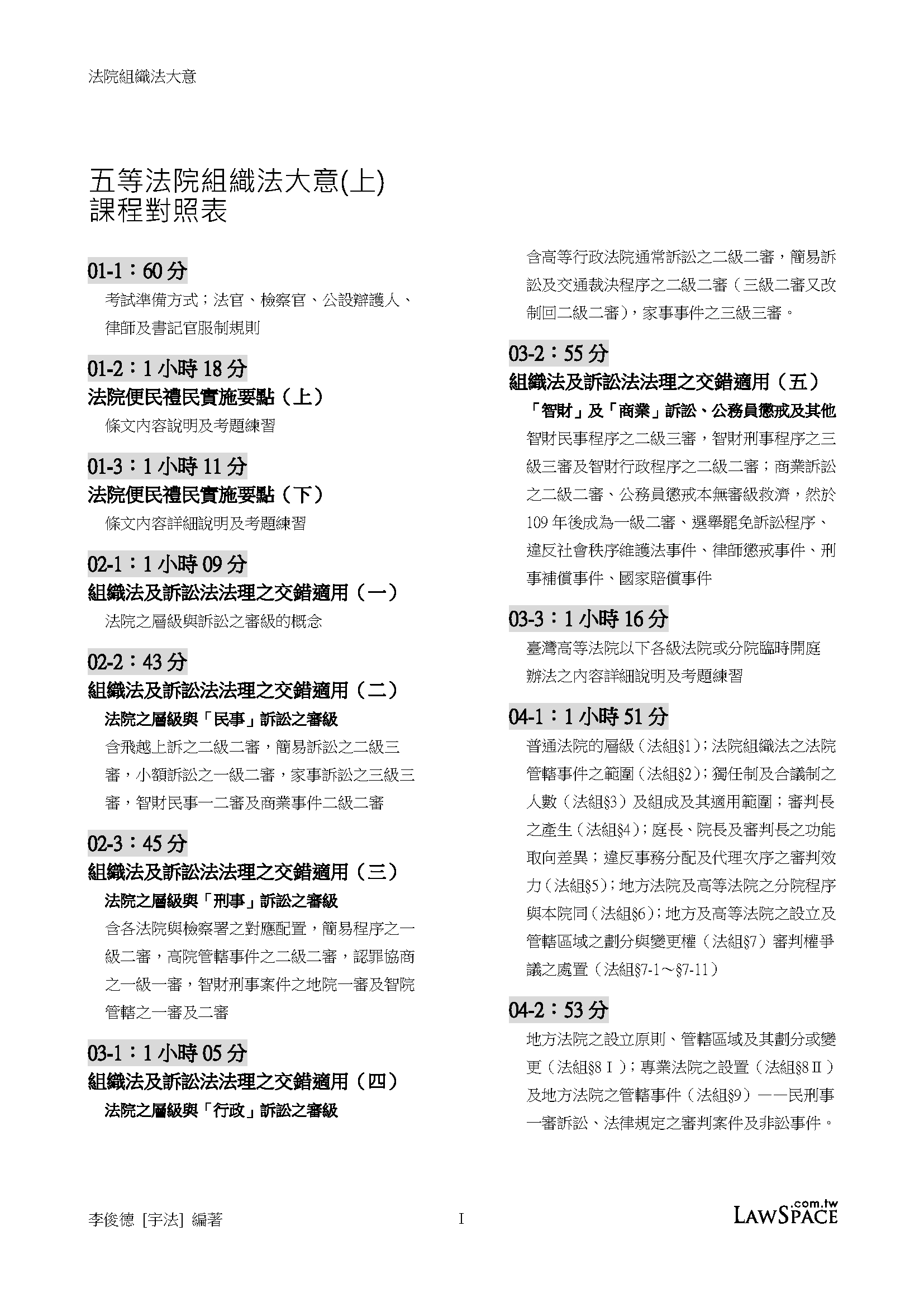
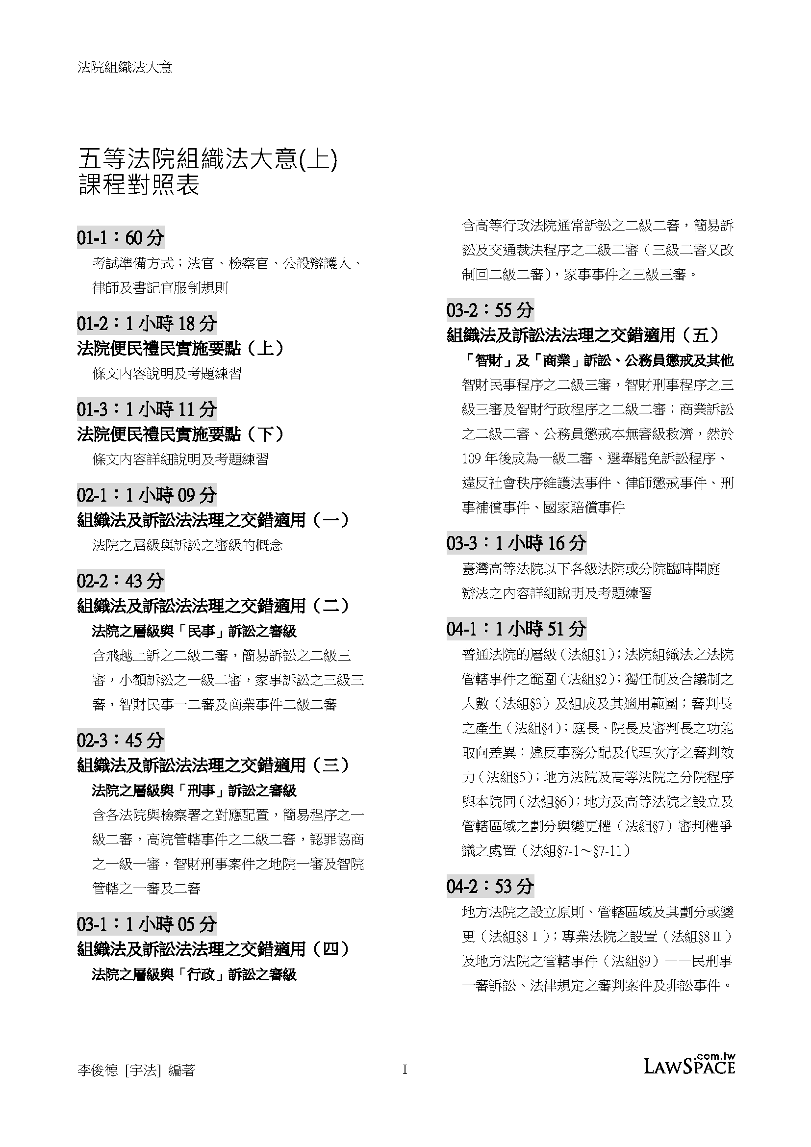
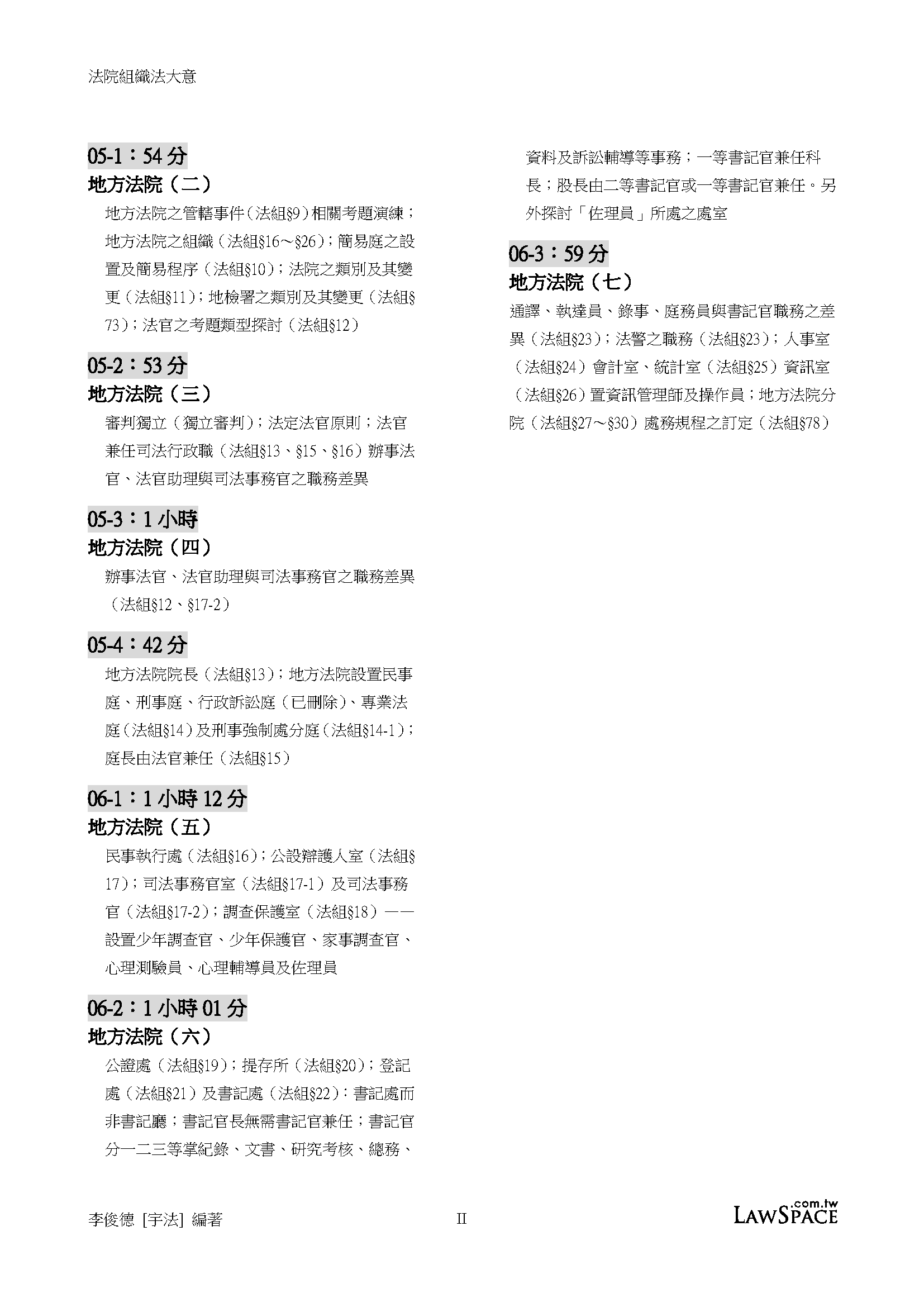
各科課程時數/堂數

規格型號 5-b-04

 

本課程可自選教材組合
方案 [PV]、[PA]

教材使用說明
 

[ PV ] 圖文書PPT+上課影片

6500

「上課影片」提供以下兩種系統
學員訂購時可
任選其一 說明及播放測試

‧ 線上版 觀看期限

‧ 下載版 觀看期限

 

 課程介紹

 

 

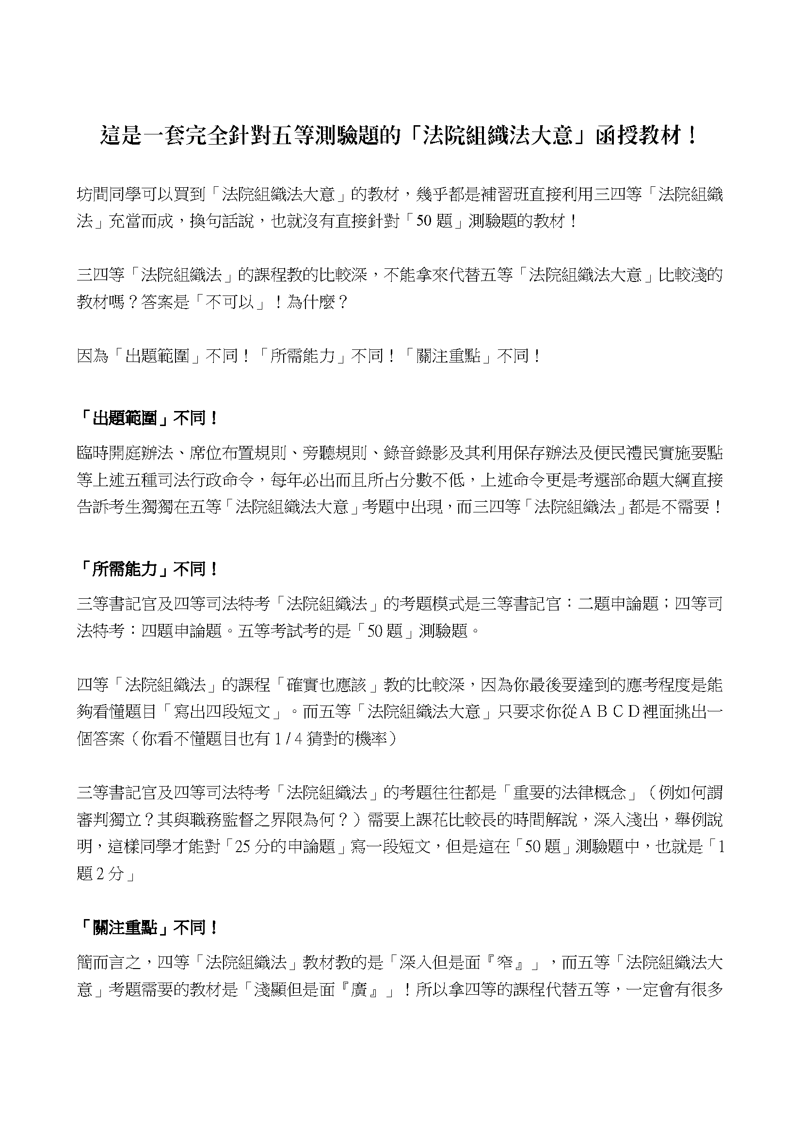
【這是一套完全針對五等測驗題的函授教材!】

 

《法院組織法大意》

坊間同學可以買到「法院組織法大意」的教材,幾乎都是補習班直接利用四等「法院組織法」充當而成,換句話說,也就沒有直接針對「50 題」測驗題的教材!

四等「法院組織法」的課程教的比較深,不能拿來代替五等「法院組織法大意」比較淺的教材嗎?答案是「不可以」!為什麼?

 

因為「出題範圍」不同!「所需能力」不同!「關注重點」不同!
 

「出題範圍」不同!
臨時開庭辦法、席位布置規則、旁聽規則、錄音錄影及其利用保存辦法及便民禮民實施要點等上述五種司法行政命令,每年必出而且所占分數不低(例如 109 年便民禮民實施要點出了 4 題總計 8 分),上述命令更是考選部命題大綱直接告訴考生獨獨在五等「法院組織法大意」考題中出現,而四等「法院組織法」不需要!

 

「所需能力」不同!

三等書記官及四等司法特考「法院組織法」的考題模式是三等書記官:二題申論題;四等司法特考:四題申論題。五等考試考的是「50題」測驗題。

四等「法院組織法」的課程「確實也應該」教的比較深,因為你最後要達到的應考程度是能夠看懂題目「寫出四段短文」。而五等「法院組織法大意」只要求你從ABCD裡面挑出一個答案(你看不懂題目也有1 / 4猜對的機率)

三等書記官及四等司法特考「法院組織法」的考題往往都是「重要的法律概念」(例如何謂審判獨立?其與職務監督之界限為何?)需要上課花比較長的時間解說,深入淺出,舉例說明,這樣同學才能對「25 分的申論題」寫一段短文,但是這在「50 題」測驗題中,也就是「1 題 2 分」。
 

「關注重點」不同!

簡而言之,四等「法院組織法」教材教的是「深入但是面『窄』」,而五等「法院組織法大意」考題需要的教材是「淺顯但是面『廣』」!所以拿四等的課程代替五等,一定會有很多題目上完課完全沒教到,我可以舉一些例子,四等教材不會提,四等歷屆試題也沒有,但同學翻一下五等法組大意考古題就知道很常考!!


◎下列那一機關不設置庭務員?A...B....C....D.....
◎書記廳設置於?A...B....C....D.....
◎地方法院何機關無佐理員?A...B....C....D.....
◎下列那一機關不設置公設辯護人?A...B....C....D....
◎觀護人設置於?A...B....C....D.....
◎請問何機關得設置所務科?A...B....C....D.....

 

Q、下列關於法院單位設置之敘述,何者正確?

(A)地方法院及高等法院均設書記廳

(B)地方法院及高等法院均設資訊室

(C)地方法院及高等法院均設有提存所

(D)地方法院及高等法院均設民事執行處

(109 年司法特考)

 

Q、下列何者不屬法院組織法於地方法院員額表中所列之職稱?

(A)家事調查官

(B)技術調查官

(C)心理測驗員

(D)操作員

(109 年司法特考)

 

 

李俊德

 

 

 

 

 

 

教材內容

圖文書

法院組織法大意(上)(下)

2本

上課影片/MP3

1~ 13 

約 39.5    小時

 

課程對照表

法組大意上

法組大意下  

 

發表評論


注意 不支援 HTML 語法
點擊 「繼續」按鈕 即同意:「我保證本則針對此商品的評論,其內容是以本人的切身經歷為依據,係本人的真實評論;且本人與此商品無個人或商業關係,也無收受此商品的餽贈或金錢以撰寫這則評論。」

繼續
 請先會員登入,再進行商品評論

登入會員